今天是:2026年3月31日 星期二  
首 页|企业建站|质量投诉|行业资讯|企业新闻|食品企业|绿色企业|产品供求|政策法规|展会信息| 招商引资
新闻类别
    行业资讯     
    企业新闻     
    展会信息     
    招商引资     
    政策法规     
    绿色知识     
    站内栏目     
    质量投诉     
推荐企业 更多...
    日照市岚山区盛华绿茶机械...
    日照岚润茶业有限公司
    莒县茶业加工厂
    五莲县茶叶公司
    五莲县神农茶庄
    宾至茶行
    日照市莲城千与绿茶厂
    五莲西岸安溪铁观音专卖店
  信息类别

一轮食品涨价潮,捅出了烘焙行业真正的隐形冠军

来源:日照食品网 发布时间:2022-1-16 15:29:51 阅读:399
 

2022年开局,每天都是涨价通告日。

1月4日,中国奶茶第一股香飘飘(16.160, -0.46, -2.77%)部分产品价格上涨;1月5日,日清食品宣布上调其主要即食面产品在中国内地的出厂价格;1月7日,新式茶饮品牌茶颜悦色大部分产品上调1元。

而在种种涨价声音中,一家叫做立高食品(120.630, -0.69, -0.57%)的涨价通告,牵动了诸多市场玩家的目光。其发布公告称,对部分主要的冷冻烘焙食品及烘焙原材料的产品出厂价格进行调整,上调幅度为3%~8%不等。

因这家公司涨价而受影响的品牌,大多是普通消费者耳熟能详的。比如幸福西饼、味多美、好利来、面包新语、沃尔玛/山姆、盒马生鲜、永辉超市(4.350, -0.10, -2.25%)、家乐福、华润万家、大润发等,立高食品为它们供应蛋挞、吐司、麻薯、牛角包、甜甜圈等产品。

除此之外,海底捞、豪客来、希尔顿欢朋酒店、乐凯撒披萨等连锁餐饮品牌,也是该公司的客户。

数据显示,我国冷冻烘焙市场前三名市场份额(CR3)仅有18%,而立高食品独占10.4%,份额占比甚至超过了第二名与第三名的总和。

金融服务公司君临就有报告显示,冷冻烘焙一超多强,立高食品独占鳌头,有望实现十年10倍增长。

这是一个真正的隐形冠军。在此之前,全网几乎没有一篇相对完整的企业报道,若不是南方城市部分门店露出过它的LOGO,鲜有人知这样一家公司的存在。

01 第一支国产植脂奶油打天下

2021年4月,立高食品IPO上市。当时,市面上有一部分财经媒体就关键财务指标,对立高进行了梳理。但这其中,大家都把这家公司的起点定义为公司成立的2000年。

其实,立高食品的故事要从上世纪90年代开始。

那个时候,中国蛋糕烘焙市场还在初级阶段。最主要的表现是人造奶油当道,蛋糕制作也不过是人工奶油冰淇淋。

1992年,美国最大的家族型冷冻食品制造商之一维益食品进入中国,开始向行业推广用植脂奶油做蛋糕,并一举成为中国市场居领导地位的植脂奶油制造商。

植脂奶油以植物油脂为主要原料加工而成。因含有不饱和脂肪酸、无胆固醇、无乳糖、相比动物奶油和人造奶油更为健康。只可惜,当时所有的植脂奶油都被维益等海外品牌垄断,国内奶油价格远超于国际平均水平。

到1997年,一个叫彭永成的人在广州增城成立了金皿食品工业有限公司,经营范围很单一:加工、制造:植物奶油;批发、零售:本公司生产的产品。

中国商标网一份资料显示,1998年9月,金皿食品就通过广州市商标事务所申请了“立高”商标。巧合的是,我国自主研发了第一支植脂奶油,就叫立高牌植脂鲜奶油。

2000年,立高股份前身增城市立高食品有限公司成立,注册资本为 50.00 万元。其中,彭永成出资15.95万元,原金皿食品法定代表人赵键、现500亿市值的坚朗五金(155.430, -3.56, -2.24%)实控人白宝鲲作为财务投资者分别17.80万元、16.25万元。

立高公司成立之后,第一个创造性的产品就是果膏。2001年,他们申请注册了晶晶亮商标,后来成为了果膏的品牌名。

这时有一个棘手的问题是,立高3年两个首创型产品推出,市场虽然认可度高但实践方面不尽人意。消费者在此之前没有尝试过、饼店师傅在此之前没有制作过,摆在立高面前的是一场庞大的市场教育。

比如,晶晶亮果膏推出后,为向终端推广产品,立高做出了当时市场一些创新性的活动。比如制作了“花语·心声”“情思·心语”图册和“立高二十一世纪新派艺术蛋糕”教学VCD向烘焙界作推介宣传。

期间,立高还举办了100余场产品演示会,向全国各地大大小小的饼店宣传推荐“晶晶亮果膏”的蛋糕款式及制作技术,甚至专门为饼店师傅们开办培训班,免费教授先进裱花技术以及“晶晶亮果膏”蛋糕的制作技术。

在门店终端,立高同样是协助各个城市的饼店举办“晶晶亮果膏”蛋糕的消费者宣传、试食促销活动。两三年后,立高的“晶晶亮果膏”蛋糕卷起了一股消费潮流。

2002年,公司增资扩股,彭永成儿子、原本在金皿食品担任董事职务的彭裕辉认缴50万元,占股10%;彭永成女婿、彭裕辉姐夫赵松涛认缴了22.50万元。

直到2008年经立高有限股东会审议通过,赵键、白宝鲲、彭永成将所持立高有限部分股权按1元/出资额的价格转让给彭裕辉、赵松涛。

逐渐的,彭家人开始实际控制立高食品。这期间,公司还推出了双V巧克力、新仙尼果馅等产品,都跟随立高牌植脂奶油和晶晶亮果膏进入了烘焙原料市场。

直到2010年,立高食品被中国食品工业协会誉为中国烘焙最受欢迎原料品牌。

这10年,可以称为立高食品借助产品崛起的成长期。

02 吞并两家冷冻烘焙挑大梁

立高食品真正走进增长高速道的,是在2014年。

2014 年之前,立高食品主要聚焦于烘焙食品原料业务。2013年,公司收入主要来源于奶油, 占比接近80%。

很明显,单品依赖过于严重,这无法支撑一家大型食品企业走向很远。

2014年8月,立高食品再次增加注册资本,由500万元增加至1000万元,给出的理由是因 新业务的发展需要资金投入。

而当月,就有消息传出,立高食品收购了广州奥昆和广州昊道。

按广州昆奥是烘焙行业的新星。成立7年,公司产值就增长到3亿多,被外界誉为烘焙界的“奥昆速度”。当时,奥昆有着业界绝无仅有的冷链仓储中心,配备德国进口高精良设备,占地782平方米,高达12米,存储空间10000立方米,吞吐量量70000箱。

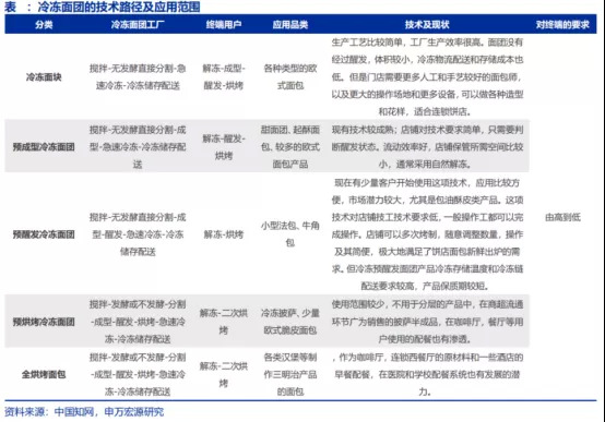
更值得一提的是,当时烘焙界为方便储存运输,一般都是先制作成为半成品,延长面包的保质期,最终制作成为面包——这一过程中需要运用冷冻面团技术,冷冻面团占面包行业的比重在欧洲是40%、美国是70%,而国内可能不足10%。

恰好,奥昆就把中国一片空白的冷冻面团技术牢牢的掌握在手里。

通过兼并收购广州奥昆和广州昊道,立高食品在冷冻烘焙食品省去了品牌搭建成本和研发时间成本,快速完成了对大烘焙行业的布局。

2017-2019年,公司冷冻烘焙食品营收持续增长,可分别实现营收3.58亿元、5.5亿元、7.38亿元。

2020年,立高食品全年营收18.09亿元,冷冻烘焙食品贡献收入9.56亿元,占比达到了52.84%;而当年销售占比高达80%的奶油,占比回落到了20.48%。

03 多渠道覆盖布局全国350城

立高食品的生意,落到终端来看,其实是一个盘子大而散、产品繁杂且便宜的生意。

公司的终端应用,大多为散落在全国各地甚至区县乡镇的烘焙店,分布分散、单次采购量小、配送时效性要求高。

一旦规模铺展开来,立高食品要像普及晶晶亮果膏那样一家家宣导,肯定是不现实的。

打造经销团队成为了主要途径。

2011年第三届广州烘焙展,立高可谓一战成名。当时,立高食品豪掷200万元,邀请了国际级蛋糕大师、MBA教授就蛋糕发展流行趋势、如何提升店面业绩与业内精英,同时现场还送出了价值3000元的高管培训班、1000元的店长培训班、1000元的糕点师技术班课券近千张。

套路与当年的“晶晶亮果膏”蛋糕浪潮神似。

此外,立高的产品推销也不再是传统的陈列方式,而是请来模特将将食品与人体艺术彩绘、T台秀结合起来,发布了近百款新品蛋糕和多种材料的最新应用。

原本车展才能看到的“盛景”,而今搬到了食品行业,可谓模特婀娜多姿、糕点秀色可餐。巨大的视觉冲击下吸引了大量的意向投资者驻足参观,以至于经销商现场签约额高达500万元。

截止2021年上半年,立高食品经销商数量超过1800家,仅为一级经销。销售过程中,经销商凭借自身已有的销售网络,对分布散乱的商户终端进行少量多次的及时配货服务,立高食品则打造专业的技术服务团队,定期或根据客户需求,上门为终端客户提供如蛋糕裱花装饰、冷冻烘焙食品后期加工及应用等专业技术指导。

招股书显示,2019年,立高食品上门为客户提供服务接近50万次,开展“超级店长特训营”活动8场,接受培训人数多达500人。

需要强调的是,立高与经销商的合作模式极具话语权。其采用了买断式销售,即公司产品向经销商销售后产品控制权及主要风险和报酬已转移至经销商,经销商参考公司指导价自行销售。

通过这样的经销商合作模式,目前立高食品已经布局到了350多个城市,终端小商户超过了5万个。

散而乱的小饼店交给了经销商,立高食品开始在大B端找新的商机。针对那些商超、大型连锁烘焙店、大型连锁餐饮等部分采购金额较大的客户,立高食品则由总部直销,统一配送和管理。

而今,沃尔玛/山姆、华润万家、家乐福、永辉超市、海底捞、盒马生鲜、幸福西饼等大型商场、连锁餐饮店和连锁烘焙店都是立高食品客户。2020年公司直销渠道实现收入3.92亿元,同比增长57.69%。

此外,立高食品从2017年开始做线上零售业务,甚至在2019年设立了一家自营门店。2020年,其零售渠道收入达到入8269万元,3年收入增速达到61.84%。

全渠道打通,立高开始覆盖大型终端、小商户甚至直接与消费者连接。

04 食品安全仍是最高风险项

作为冷冻烘焙行业隐形冠军,立高食品被视为最有可能实现十年10倍增长的价值企业。

但在这个过程中,食品安全问题仍是高悬在头顶的达摩克利斯之剑。

早在2017年,立高食品的1批次“新仙尼”芒果果馅(果酱)(3kg/桶 2017年5月27日),就被浦东新区市场监管局检出二氧化硫(以残留量计)项目不合格。

次年,“立高”植脂奶油、“立高”欢戴植脂奶油两批次产品,又被厦门市市场监管局检出酸价(以脂肪计)超标。

到2019年,立高食品佛山分公司生产的规格为1.6kg/罐的立高牌香橙纤果泥(果酱)再被佛山市食品药品监管局抽检不合格。

在立高食品后来提交的招股说明书上,《特别风险提示》中,食品风险就放在了第一个。其表示:

虽然公司建立了严格的食品安全控制体系,但由于公司生产经营环节众多,运输和仓储存在利用第三方冷链物流和仓储服务的情况,一旦公司及客户有所疏忽,食品安全问题依旧可能发生,出现媒体关注,消费者向公司追溯赔偿或监管部门对公司进行处罚等状况,从而对公司的品牌形象以及相关产品的销售造成不良影响。

但我们依旧相信消费品企业成长中的飞机起跑曲线:飞机起跑时,需要在跑道上助跑很长一段距离,只有达到拐点,才会腾空而起。整个过程不是一蹴而就的。

红牛用了8年时间,销售额从0做到10个亿;然后,再用8年时间,把销售额从10亿做到100亿;但是从100亿到200亿,仅仅用了两年时间。

未来10年里,立高食品到底会有怎样的增长?我们拭目以待。


山东企业在线|日照房产|日照物流 |日照酒店 |日照律师网|日照茶网|中国绿茶网|日照黄页网|日照商业地产
日照食品网 版权所有   All rights reserved. 技术支持:日照黄页传媒有限公司
热线:0633-8922114、13863387797  Email: rz96114@163.com 
地址:日照市安泰星河港湾商务楼C座412
鲁ICP备10016871号